2020 UGRP 학술기사 시리즈의 두 번째 주제는 ‘인간유도만능줄기세포를 뇌세포 및 뇌오가노이드로 보다 손쉽고 저렴한 비용으로 분화시키는 방법의 개발’로, 2020 UGRP 우수과제 장려상에 선정되었다. 장영실 코스의 위원회 제안 과제로, 유지영 학생('16), 정유진 학생('16), 조가연 학생('16)이 서진수 교수의 지도 하에 진행했다.
본 기사는 연구 내용과 UGRP를 마친 학생들의 인터뷰로 구성되어 있다.
주제를 다루기에 앞서 핵심 단어를 정리해보자.
인간유도만능줄기세포(human induced Pluripotent Stem Cells, hiPSCs) 변환기술이란, 사람의 피부세포를 포함한 이미 분화된 체세포를 줄기세포로 전환한 후, 원하는 세포로 분화시킬 수 있는 기술이다.
오가노이드(organoid)란, 체내(in vivo) 장기를 체외 환경(in vitro)에서 모사하여 배양한 3D 조직 구조로, 장기 연구에 사용된다. 미니 장기라고도 부른다.
중뇌 도파민성 뉴런(midbrain dopaminergic neuron, mDA neuron, 이하 mDA 뉴런)은 분비하는 신경전달물질이 도파민인 뉴런이다. 도파민은 파킨슨병 등 여러 신경 질환에 관여하는 신경전달물질이다.
인간유도만능줄기세포를 뇌세포 및 뇌 오가노이드로 보다 손쉽고 저렴한 비용으로 분화시키는 방법의 개발’은 hiPSCs 분화 과정에 고비용이 요구되어 연구나 치료로의 상용화가 어렵다는 문제를 해결하기 위해 시작된 연구다.
이 연구는 파킨슨병 환자의 hiPSCs를 mDA 뉴런으로 분화시키는 데 필요한 성장인자들의 역할을 조사하고, 대체가 필요한 물질의 후보를 탐색하고 증명하는 방법으로 이루어졌다.
연구팀은 아래의 표에서 비용이 많이 드는 ▲SAG ▲SHH ▲FGF8b를 대체 대상 후보로 선정하였다.

이 후보 중 ▲SAG ▲SHH를 콜레스테롤로 대체할 수 있다고 판단한 연구팀은 두 물질 대상으로 실험했고, SAG에서는 대체 효과가 나타나지 않아 SHH를 콜레스테롤로 대체할 수 있는지 판단하는 데 집중했다.
두 물질을 콜레스테롤로 대체하고자 한 근거는 SHH signaling pathway였으며, 선행연구를 바탕으로 연구팀이 그린 그림은 다음과 같다. SHH signaling pathway는 hiPSCs가 mDA 뉴런으로 분화되는 과정 중 중요하게 작용하는 경로 중 하나로, Gli1 mRNA의 전사와 관련되어 있다.

연구팀은 분화 실험에 적절한 콜레스테롤 농도 처리 조건을 선정하기 위해, hiPSCs와 뉴런 선구세포에 콜레스테롤 농도를 달리 하여 4일간 처리한 후 배양하였다. 이로부터 세포가 죽지 않은 농도 중 SHH signaling pathway가 관여하는 Gli1 mRNA 전사가 가장 활발하게 일어난 40μM를 대상 농도로 선정했다.
콜레스테롤을 hiPSCs에 처리하였을 때 세포 내 콜레스테롤 수치가 증가하는지 확인하기 위해, ▲콜레스테롤 생성 및 유지 억제 물질인 MbCD와 Simvastatin을 SHH와 함께 처리한 경우 ▲콜레스테롤을 처리한 경우에서 각각 Filipin III staining을 했고, 예상과 달리 억제 물질을 처리하였을 때 세포 내 콜레스테롤 수치가 증가함을 확인했다. 연구팀은 콜레스테롤을 처리했을 때는 세포 내 콜레스테롤 생산이 중단되고, 억제물질을 처리했을 때는 오히려 활발하게 생산했기 때 문이라고 예측하였다.
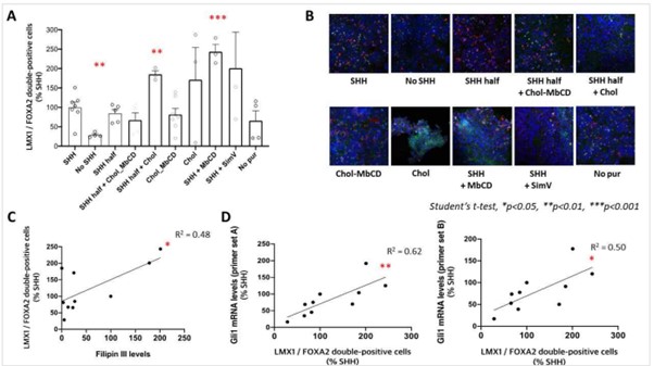
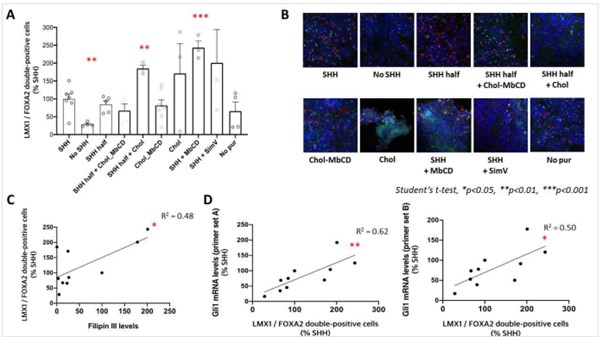
이어 연구팀은 세포 내 콜레스테롤 수치에 따른 mDA 뉴런으로의 분화 정도를 확인하고자 했다. 먼저, Gli1 mRNA 전사 정도를 확인하기 위해 qPCR을 이용했다. 그 결과, 세포 내 콜레스테롤 수치와 Gli1 mRNA 전사 정도가 비례하였다. 다음으로 mDA 뉴런 분화의 지표인 LMX1, FOXA2에 대한 면역세포화학(Immunocytochemistry)을 진행하였다.

이중 ▲B는 면역세포화학 후 공초점 현미경으로 얻은 샘플 사진 ▲A는 각 사진에 대해 LMX1과 FOXA2 signal이 동시에 나타나는 세포의 영역을 핵 대비 영역으로 환산하여 통계 분석한 것 ▲C는 A의 값이 세포 내 콜레스테롤 수치와 연관이 있는지 보여주는 지표 ▲D는 A의 값이 Gli1 mRNA 전사 정도와 연관이 있는지 보여주는 지표이다.
연구팀은 C와 D로부터, 면역세포화학 결과가 앞선 세포 내 콜레스테롤 수치와 Gli1 mRNA 전사 정도와 비례하는 것을 확인하였다.
연구팀은 이러한 결과로부터, 세포 내 콜레스테롤 수치는 Gli1의 발현과 SHH signaling pathway에 영향을 미치고, hiPSCs의 mDA 뉴런 분화 과정에도 영향을 준다는 것을 확인했다. 연구팀은 이 결과가 콜레스테롤의 SHH 대체재로서의 가능성을 보여주고, 분화 촉진 및 억제 물질로 사용할 수 있는 가능성을 확인했다고 밝혔다.
위의 연구를 1년간 진행한 후, 후련하고 뿌듯했을 학생들과 인터뷰를 진행했다. 아래는 인터뷰 내용이다.
Q. 주제를 선택하신 이유가 무엇이었나요?
- 조가연(이하 조) : 제목부터 끌리지 않나? hiPSCs로 뇌 오가노이드를 만든다니, 주제를 보자마자 재밌을 것 같다고 생각했다. 그리고 첫 사전 미팅에서 뇌 오가노이드를 만드는 것에 그치지 않고, 세계적으로 많이 나타나는 질병인 파킨슨병을 치료하는 전략이 될 수 있다는 말과, 설명해주시는 교수님의 친절함에 반해 팀 전원이 바로 선택했다.
A형 주제를 선택한 이유는, 팀원끼리 세부전공이 달랐기 때문이다. 공평하게 위원회 제안 과제 중 모두 관심 있는 주제를 선택했다.
- 유지영(이하 유), 정유진(이하 정) : UGRP를 함께 한 멤버들과 모여 어떤 주제에 참여할까 고민할 때, 가장 우선순위로 두었던 부분이 모두가 관심 있는 주제인가, 그리고 배울 점이 많이 있을까 하는 점이었다. 모두 생물 분야를 전공하기 때문에 해당 주제를 UGRP로 연구할 수 있다면 재미있을 것 같기도 하고, 학부생 수준에서 쉽게 접하기 힘든, 줄기세포를 이용한 실험을 직접 진행할 수 있다는 점 때문에 이 주제를 선택했다.
Q. UGRP를 진행하며 크게 와닿았던 어려운 점이 있었나요?
- 조 : 아무래도 우리 모두 처음으로 iPSCs를 키우다 보니, 세포 배양부터 힘들었다. 배지 만들기에 넣어야 하는 시약의 위치를 몰라 허둥거리기도 했고, 세포가 자꾸 well에서 떨어져서 고생했던 기억이 난다. 처음으로 진행하는 실험들이 참 어려웠던 것 같다. 물론 친절하고 자상하신 서진수 교수님께서 항상 도와주셔서 잘 해낼 수 있었다.
- 유, 정 : 생명과학 실험 특성상, 특히나 줄기세포를 분화시키는 실험의 특성상 실험 사이클 한 번 진행하는 데에도 시간이 오래 걸린다. 그래서 UGRP를 진행하는 1년이 연구를 완전히 끝마치기에 짧다고 생각했다. 본 연구에서는 기존에 줄기세포 분화에 사용되는 성장인자를 대체할 수 있도록 농도나 처리 방법 등에 있어서 여러 가지 시도를 해야 했는데, 다양한 시도를 해보기에는 1년이 짧은 기간이기에 효율적으로 실험을 설계하고 진행해야 해서 이 부분에서 어려움이 있었다. 3학년 UGRP에서 이 주제를 만나 2년간 진행할 수 있었더라면 더 유의미한 결과를 볼 수 있었을 것 같아 아쉬웠다.
Q. UGRP를 마친 소감은 어떠신가요?
- 조 : 다른 팀들에 비해 저희는 실험을 일찍 시작한 편은 아니었다. 1학기는 앞서 말씀드린 대체 가능성을 가진 물질을 찾기 위해 공부하고 찾아보는 데에 모든 시간을 썼다. 여름 방학에는 지영 학생이 혼자서 교수님과 초반 실험 조건(cholesterol 처리 농도 등)을 설정하기 위해 노력해준 덕분에, 2학기에 실험에 바로 들어갈 수 있었다. 그렇기에 항상 웃으며 지도해주신 서진수 교수님과 저희 UGRP에 큰 지지대 역할을 해준 유지영 팀원에게 감사를 표하고 싶다.
- 유 : 시원섭섭하다. UGRP를 시작할 즈음에는 코로나19 감염 확산으로 인해 전면 비대면 수업으로 전환되면서, 1년간의 UGRP가 어떻게 진행되어 어떻게 마치게 될지 감을 잡을 수도 없었다. 그렇지만 마음 맞는 좋은 친구들과 머리를 맞대고 노력했던 1년의 시간 끝에 생각보다 훨씬 더 값진 결과를 얻게 되어 뿌듯하다! 처음 UGRP를 시작할 때는 이렇게 인터뷰를 하게 될 것이라고는 상상도 못 했는데 말이다. 보람차게 마무리했지만, 한편으로는 1년이 이렇게 벌써 끝났다는 생각에 섭섭하기도 하고 더 실험하고 싶은 것들도 남아있어 아쉬운 부분들도 있다.
- 정 : 좋은 팀원들, 좋은 지도교수님과 함께 UGRP를 할 수 있어 정말 즐거웠다는 생각이 든다. 해당 주제에 관해 공부하고 이야기 나누면서 여러 지식도 얻을 수 있었지만, 함께 연구를 진행하면서 서로 배려하고 소통하는 것도 정말 중요하다고 생각했다. 그런 점에서 좋은 연구자의 자세도 배울 수 있었던 UGRP였다는 생각이 든다.
Q. UGRP를 마치고 남은 아쉬운 점이 있다면?
- 조 : 앞서 말한 것처럼 우리가 2학기에 실험을 진행하다 보니, iPSCs culture를 총 3번밖에 진행하지 못한 점이 아쉬웠다. 물론 겨울 방학 동안 진행할 수도 있었겠지만, 모두 대학원 진학을 준비하고 있었기에 그러지 못해서 아쉬움이 남는다. 하지만 교수님께서 그럴듯한 논문 형식으로 보고서를 작성하는 것도 도와주시고 현재는 특허 등록이 가능한지도 알아봐주고 계셔서 참 감사하다.
- 유 : 우수 연구 그룹으로 선정되기도 하고, 실험을 끝내면서 재미있는 결과들도 볼 수 있었지만! 사실 깔끔하게 결론을 내고 UGRP를 끝낸 것은 아니기에 아쉬움이 남는다. UGRP 끝 무렵 재미있는 결과들을 얻게 된 것에 있어서 검증 실험도 필요한 상황이었고, 보다 완전한 대체 효과를 검증하기 위해서 여러 추가 실험들도 생각해두었었다. 팀원 모두가 각자의 일로 더는 이 주제를 두고 연구할 수 없어 아쉬움이 남는다.
- 정 : 나 또한 같은 구성원으로 쭉 연구를 진행할 수 없다는 게 아쉬운 점이라고 생각한다. 좀 더 길게 보고 연구를 진행할 수 있었다면, 그만큼 비용과 노력도 많이 들겠지만, 더 많은 것을 얻어갈 수 있지 않았을까 하는 아쉬움이 남는다.
Q. 앞으로 UGRP를 진행할 학부생에게 전하고 싶은 말이 있다면?
- 조 : UGRP는 학부생 여러분이 하기 나름인 것 같다. ‘3학점이니까 난 그 정도만 투자할래’라고 마음먹은 학생들이 있는 반면, 우리처럼 ‘이왕 하는 거 뭔가 결과를 만들어보자’라고 생각하는 학생들도 있을 거 같다. 물론 둘 중 어느 쪽이 더 좋고 나쁨을 가를 수는 없다. 다만, UGRP에 대한 생각이나 가치관이 맞는 학생끼리 팀을 형성하는 게 중요하다고 말하고 싶다.
- 유 : 개인적으로 나에게 이 UGRP는 미래의 진로에 있어 큰 디딤돌이 되어주었다. 대학원 진학을 준비하면서 전공을 Neuroscience로 생각하게 된 것도 UGRP가 큰 영향을 준 것 같다. 그만큼 이번 기회를 통해 그동안 접하지 못한 주제에 관심을 가지게 되기도 했고, 이 기회가 여러 결과를 분석하고 나아가면서 실험과 연구에 더 흥미를 가지는 계기가 되었다. UGRP는 학부생 수준에서 진행하기 어려운 주제의 연구를 든든한 지원을 받아 가며 훌륭한 교수님들과 함께 실현해볼 기회이다. 관심을 가지고 열심히 참여하면 그 어떤 수업보다도 많은 것을 배울 수 있다고 생각한다! 이 기회를 놓치지 않고 더 적극적으로 활용해보면 좋겠다.
- 정 : UGRP가 팀으로 진행되는 만큼, 팀원 모두가 책임감을 가지고 적극적으로 임하는 게 무엇보다 중요하다고 생각한다. 잘 모르거나 해결이 안 되는 부분이 있다면 곧바로 이야기 나누는 게 그 문제를 해결할 수 있는 가장 빠른 지름길이다! 혹시나 잘 모르는 팀원들을 만나더라도 사소한 것들을 이야기하는데 주저하지 않았으면 좋겠다.
Q. 덧붙이고 싶은 말이 있다면?
- 조 : 모두 UGRP 하면서 너무 스트레스만 받진 말고, 학부생이 1년 동안 학교의 지원을 받으면서 (비싸고) 여러 재밌는 실험을 할 수 있는 것에 즐거움을 느꼈으면 좋겠다.
- 유, 정 : 좋은 지도교수님과 팀원들을 만나 즐겁게 연구하는 방법을 배울 수 있었던 것 같다. 다들 사랑해요!
손혜림 기자 hr2516s@dgist.ac.kr
'학술' 카테고리의 다른 글
| [2021 노벨 화학상] 노벨 화학상, 친환경 촉매의 시대를 열다. (0) | 2021.10.08 |
|---|---|
| [2021 노벨 생리의학상] 우리는 어떻게 세상을 인지하는가? (0) | 2021.10.07 |
| [2020 UGRP 우수연구] ‘미숙아의 근력측정을 위한 악력, 흡입력 측정 장치 개발’ (0) | 2021.03.30 |
| [2020 UGRP 우수과제 시상식] 최우수상 : 미숙아의 근력측정을 위한 악력, 흡입력 측정 장치 개발 (0) | 2021.02.26 |
| [2019 UGRP 우수연구] '소형 실내 주행 로봇 제작과 SLAM을 이용한 환경인식 및 자율주행 연구' (0) | 2020.05.22 |